文献速递|佰乐博产品2025年9月新增部分引用文献分享-商家动态-资讯-生物在线

文献速递|佰乐博产品2025年9月新增部分引用文献分享

作者:武汉佰乐博生物技术有限公司 2025-09-15T00:00 (访问量:802)

2025年9月,AntibodySystem产品持续为全球多领域科研突破提供关键支持,其产品相继被Cell Research、Advanced Science、Cell Proliferation、Scientific Reports、Cell Reports Methods等权威学术期刊引用,研究内容涵盖蛋白质相互作用新型检测技术(APPLE-MS)开发、纳米塑料诱发哮喘的分子机制、双膦酸盐相关颌骨坏死病理调控、双氢青蒿素改善糖尿病肾病肾间质纤维化、胶质瘤免疫逃逸机制与免疫治疗靶点发现等多个前沿领域!未来,AntibodySystem将继续携手全球科研团队,助力生命科学从分子机制解析到疾病治疗靶点挖掘的全链条研究,共推科学边界拓展!今天就和Dr. connie一起了解下AntibodySystem产品9月新增的部分引用文献!

 

1.    影响因子:25.9

标题

Targeting necrotic lipid release in tumors enhances immunosurveillance and cancer immunotherapy of glioblastoma

期刊信息

Cell Res. 2025 Sep 3.

引用产品清单 

货号

品名

RMB98601

Anti-Mouse APOE Antibody (HJ6.3)

主要发现:

本文通过构建小鼠畸胎瘤模型并进行全基因组CRISPR筛选,发现促凋亡肿瘤抑制基因(如TP53、PTEN)缺失导致肿瘤坏死增加,释放APOE脂蛋白颗粒。这些脂质被浸润T细胞摄取,引起内质网应激、凋亡和功能失调,从而促进免疫逃逸。阻断mPTP介导的坏死或抑制T细胞脂质摄取可恢复免疫监视。在人类胶质母细胞瘤中,TP53突变同样导致T细胞APOE积累和功能衰竭。抗APOE与抗PD-1抗体联用可协同增强抗肿瘤免疫,延长生存期,提示靶向坏死脂质释放是增强免疫治疗的潜在策略。

本文引用了AntibodySystemAnti-Mouse APOE Antibody (HJ6.3) (货号RMB98601)通过颅内微渗透泵将该抗体递送至小鼠胶质母细胞瘤模型中。研究结果表明,该抗体能够有效中和肿瘤坏死区域释放的APOE脂蛋白颗粒,阻断CD8+ T细胞的脂质积累与功能衰竭,并与抗PD-1抗体协同增强抗肿瘤免疫,显著延长荷瘤小鼠的生存期。

 

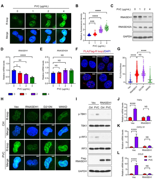
2.    影响因子:14.1

标题

PVC Nanoplastics Exposure Exacerbates Asthma through R-Loop Accumulation and Subsequent STING Activation in Macrophages

期刊信息

Adv Sci (Weinh). 2025 Sep 8:e02223.

引用产品清单 

货号

品名

RGK60001

Anti-DNA-RNA Hybrid Antibody(S9.6)

主要发现:

本文研究了聚氯乙烯纳米塑料(PVC NPs)通过调控巨噬细胞中R-loop积累和STING信号通路加剧哮喘的机制。研究发现,吸入的PVC NPs在肺部蓄积,抑制RNASEH1表达,导致R-loop异常积累,进而激活cGAS–STING通路,促进巨噬细胞释放IL-4、IL-5、IL-13等炎症因子,加重气道高反应性、黏液分泌及胶原沉积。在STING基因敲除小鼠中,PVC NPs诱发的炎症反应显著缓解。该研究揭示了环境纳米颗粒通过核酸结构介导免疫反应的病理新机制,为哮喘防治提供了新靶点。

文章引用了AntibodySystemAnti-DNA-RNA Hybrid Antibody(S9.6)(货号RGK60001)用于WB、IF以及邻近连接实验,通过多种实验方法,系统地证明了PVC NPs通过下调RNASEH1,导致R-loop积累,进而激活cGAS-STING通路,最终加剧哮喘炎症的完整分子机制。

 

3.    影响因子:8.5

标题

Phenylboronic acid modified polyethyleneimine alginate chitosan dynamic hydrogels combination with adipose derived stem cells for controlled delivery of BMP2 to promote bone regeneration and modulating macrophage and angiogenesis

期刊信息

Int J Biol Macromol. 2025 Sep 17;329(Pt 1):147767.

引用产品清单 

货号

品名

YHC94201

Recombinant Human BMP2 Protein, N-His

主要发现:

本文开发了一种新型动态水凝胶SCPPBA,由海藻酸钠-壳聚糖搭载经苯硼酸修饰的聚乙烯亚胺构成,用于负载BMP2蛋白和脂肪干细胞。该水凝胶能实现BMP2的长效可控释放,有效克服其半衰期短、易爆释的缺点。体外及小鼠颅骨缺损模型实验证明,该体系不仅能显著促进成骨分化与骨再生,同时还具备良好的免疫调节功能,可诱导巨噬细胞向M2型极化,并促进血管生成,为骨缺损修复提供了一种协同治疗策略。

本文引用了AntibodySystemRecombinant Human BMP2 Protein, N-His(货号YHC94201)用于构建SCPPB水凝胶系统,以实现对BMP-2的长期控制释放,并验证其在复合水凝胶中的生物活性和构象稳定性,进而促进骨再生、调节巨噬细胞极化和血管生成。

 

4.    影响因子:5.6

标题

Soluble Sema4D From γδ T Cells Exerts Osteoblast Inhibition via Plexin-B/mTOR Signalling Contributing to Pathogenesis of Bisphosphonate-Related Osteonecrosis of the Jaws

期刊信息

Cell Prolif. 2025 Sep 4:e70114.

引用产品清单 

货号

品名

FMJ33910

Anti-Mouse CD100/SEMA4D Antibody (SAA0332)

主要发现:

本文揭示了双膦酸盐相关颌骨坏死(BRONJ)的新机制:长期使用唑来膦酸会激活并招募γδ T细胞至颌骨部位,其分泌的基质金属蛋白酶MMP3可切割膜结合型Sema4D,生成可溶性Sema4D。sSema4D通过结合成骨细胞上的Plexin-B1/2受体,激活mTOR信号通路,从而抑制成骨细胞分化,阻碍骨再生。基于此,研究构建了能持续释放抗Sema4D抗体的复合水凝胶Gel-BG@ab,有效中和sSema4D,在动物模型中恢复成骨功能并显著减少BRONJ病变,为免疫-材料联合治疗提供了新策略。


文章引用了AntibodySystemAnti-Mouse CD100/SEMA4D Antibody (SAA0332)(货号FMJ33910),通过体外成骨细胞分化实验(ALP染色及活性分析),证实了该抗体能有效阻断由γδ T细胞释放的可溶性Sema4D(sSema4D)对成骨分化的抑制作用,从而明确了sSema4D是导致BRONJ中骨再生障碍的关键致病因子。

 

 

5.    影响因子:4.5

标题

Sensitive and specific affinity purification-mass spectrometry assisted by PafA-mediated proximity labeling

期刊信息

Cell Rep Methods. 2025 Sep 3:101166.

引用产品清单 

货号

品名

RGK26103

Anti-Twin-Strep-tag Antibody (SAA0348)

主要发现:

本文开发了一种名为APPLE-MS的新型蛋白质组学方法,通过将Twin-Strep标签亲和纯化与PafA介导的邻近标记 技术相结合,有效克服了传统亲和纯化-质谱在检测弱相互作用、瞬时互作及膜蛋白互作方面的局限。研究证实,APPLE-MS 具有更高的灵敏度和特异性,成功应用于SARS-CoV-2病毒蛋白ORF9B的动态互作组解析、内源性PIN1蛋白互作网络绘制,以及膜表面GLP-1受体复合物的原位鉴定,为蛋白质相互作用研究提供了强有力的通用工具。

本文引用了AntibodySystemAnti-Twin-Strep-tag Antibody (SAA0348) (货号RGK26103)做WB实验,用于检测带有Twin-Strep标签的诱饵蛋白,以验证APPLE-MS方法中蛋白质相互作用复合物的成功富集与特异性,从而支撑该新型蛋白质组学技术的可靠性与有效性。

 

6.    影响因子:3.9

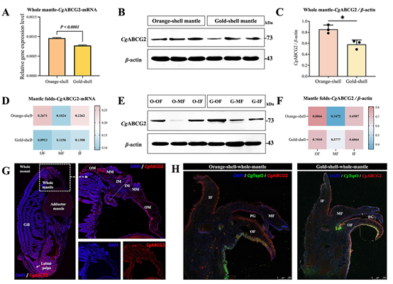
标题

Orange-shell phenotype regulated by CgABCG2-mediated protoporphyrin IX transport in Pacific oyster (Crassostrea gigas)

期刊信息

Aquaculture. 17 September 2025

引用产品清单

货号

品名

FHJ82310

Anti-Human CD338/ABCG2 Antibody (5D3)

 

主要发现:

本文研究发现太平洋牡蛎中ATP结合盒转运蛋白G2(CgABCG2)是调控橙色壳表型形成的关键转运体,负责将细胞质中的原卟啉IX(PPIX)转运至贝壳基质中。通过多组学分析、分子对接、体外抑制剂处理及体内RNA干扰等实验,证实CgABCG2表达水平与PPIX积累及壳色强度正相关,且其功能在不同壳色品系中具有差异调控效应。该研究首次在软体动物中验证了ABCG2介导的PPIX跨膜运输机制,为理解贝壳色素沉积及水产动物壳色育种提供了重要分子基础。

本文引用了AntibodySystemAnti-Human CD338/ABCG2 Antibody (5D3)(货号FHJ82310)做WB实验,通过比较橙色壳(高PPIX含量)与金色壳(低PPIX含量)个体中CgABCG2的蛋白表达差异,进一步验证了CgABCG2在调控原卟啉IX(PPIX)转运及壳色形成中的关键作用。

 

7.    影响因子:3.9

标题

Dihydroartemisinin ameliorates renal tubulointerstitial fibrosis in diabetic nephropathy via restoring mitochondrial function via HIF-1α/HO-1 pathway

期刊信息

Sci Rep. 2025 Sep 30;15(1):34106.

引用产品清单

货号

品名

RHK61402

Anti-4R-HNE/4-HNE Antibody (R310)

 

主要发现:

本研究探讨了双氢青蒿素(DHA)对糖尿病肾病(DN)的治疗潜力与机制。研究发现,DHA能显著改善DN大鼠的肾功能、减轻肾组织病理损伤和肾小管间质纤维化。其作用机制与改善线粒体功能障碍、抑制氧化应激以及下调低氧诱导因子HIF-1α有关。深入的细胞实验表明,DHA并非通过抑制HIF-1α的转录,而是通过增强其泛素化修饰,从而促进HIF-1α的蛋白酶体降解途径来发挥作用的。该研究揭示了DHA作为一种潜在药物,通过HIF-1α/HO-1通路改善糖尿病肾病的新机制。

文章使用AntibodySystemAnti-4R-HNE/4-HNE Antibody (R310)(货号RHK61402)进行WB实验检测了糖尿病肾病模型大鼠肾脏组织中4-HNE的蛋白表达水平,旨在探究双氢青蒿素(DHA)是否能够减轻糖尿病肾病中由高血糖引发的氧化应激损伤。

 

8.    bioRxiv

标题

The Hypothalamic–Pituitary–Adrenal Axis Orchestrates 1 Energy Homeostasis during Cold Exposure

期刊信息

bioRxiv. September 21, 2025

引用产品清单 

货号

品名

DHK28601

Research Grade Anti-Human ACTH (ALD1613)

主要发现:

本研究揭示了下丘脑-垂体-肾上腺(HPA)轴在冷暴露环境下协调能量稳态的双重作用:垂体分泌的促肾上腺皮质激素(ACTH)通过激活棕色脂肪细胞上的MC2R受体直接刺激产热,而肾上腺分泌的糖皮质激素则驱动冷诱导的食欲亢进,以补偿能量消耗。研究通过中和抗体、受体拮抗剂及基因敲低等方法验证了ACTH-MC2R通路在冷适应中的必要性,并发现糖皮质激素对ACTH功能具有防止受体脱敏的“许可”效应。该发现深化了对神经内分泌系统调控能量平衡的理解,为肥胖治疗提供了新思路。

文章引用了AntibodySystemResearch Grade Anti-Human ACTH (ALD1613) (货号 DHK28601)分别在体外细胞呼吸测定和体内小鼠实验中用于中和内源性ACTH的活性。该实验旨在阻断ACTH的功能,以探究其在冷暴露环境下对棕色脂肪组织产热和机体能量消耗的生理性调控作用。

以上为2025年9月部分引用AntibodySystem产品的科研文献。AntibodySystem可提供覆盖重组蛋白、流式抗体、抗IgE抗体、磷酸化抗体、ELISA试剂盒等全系列科研试剂产品,精准服务于药物靶点研究、免疫分析、过敏机制探索及肿瘤治疗开发等领域。

武汉佰乐博生物技术有限公司 商家主页

地 址: 武汉东湖新技术开发区神墩四路666号C区1层

联系人: 钱女士

电 话: 027-65279366

传 真:

Email:info@biolabreagent.com

相关咨询
ADVERTISEMENT